追求健康长寿的路上,提升细胞核心辅酶 NAD+水平,早已是抗衰领域的核心靶点。但面对 Nam、NR、NMN 三类主流 NAD+前体补充剂,多数人都会陷入困惑:三者究竟有何差异?谁才是真正高效的长寿抗衰之选?2026 年 1 月 15 日,《nature metabolism》重磅发表的最新研究,首次在健康人体中完成三大 NAD + 前体的直接对照实验。研究发现了极具分化的作用效果:NR 和 NMN 如同 “长效缓释剂”,能依托肠道细菌的协同作用,缓慢且稳定地提升体内 NAD + 水平;而 Nam 仅能产生短暂急性效应,虽起效快但消退也快,难以实现长效抗衰需求。yi更值得关注的是,研究还首次证实,NR 与 NMN 的价值远不止直接提升 NAD+,更能通过调节肠道菌群形成有益的间接抗衰效应。即提升 NAD + 并非单一的细胞内代谢干预,而是一场需要宿主细胞与肠道微生物共同参与的系统性抗衰过程。
一、NAD+ 的6种前体物质
要提升NAD+,我们必须了解其“原材料”。人体主要通过三大途径合成NAD+,分为从头合成、Preiss-Handler(普雷斯-汉德勒途径)和补救途径,不同前体物质通过不同路径参与NAD⁺生成,各有其独特特性:
1. 色氨酸(Tryptophan)
作为人体必需氨基酸,色氨酸是NAD的天然前体之一,广泛存在于牛奶、鸡肉、坚果等高蛋白食物中。如何转化为NAD+:它需通过从头合成途径经历9步复杂反应才能转化为NAD⁺,转化效率极低——约60mg色氨酸仅能合成1mg烟酸(NA),且转化过程受维生素B₂、B₆等营养素调控。由于转化路径漫长且效率有限,色氨酸被认为是效果最弱的NAD⁺前体,仅能作为日常饮食中辅助补充的来源,难以通过其单独实现NAD⁺水平的显著提升。
2. 烟酸(NA,又称尼克酸)
烟酸是维生素B₃的经典形式,常见于牛肉、鱼类、家禽等食物中。如何转化为NAD+:通过Preiss-Handler(普雷斯-汉德勒途径)(3步反应)合成NAD⁺。这是提升全身性NAD+的有效途径之一。
临床研究表明,患线粒体肌病的患者补充1000mg烟酸后,血液和肌肉中NAD⁺水平显著恢复,运动能力和肌肉力量也得到改善。但烟酸的局限性十分明显:高剂量补充时易引发皮肤潮红、胃肠道不适等副作用,因此市面上多采用其衍生物来规避这一问题。此外,荟萃分析显示,烟酸在改善甘油三酯、总胆固醇等脂质代谢指标上效果最为显著,更适合需要调节血脂的人群。
3. 烟酰胺(NAM,又称烟酰胺)
烟酰胺同样是维生素B₃的重要形式,烟酸的去酸化产物,是NAD+在体内消耗后的主要“副产品”。存在于动物食品、豆类、坚果中。如何转化为NAD+:进入“补救途径”,通过NAMPT酶转化为NMN。这是细胞内循环利用NAM、合成NAD+的主要方式(贡献约85%的NAD+合成)。
它的优势是不会引起皮肤潮红,耐受性较好,但临床效果相对有限——两项分别于2004年和2006年开展的临床试验显示,烟酰胺未能有效预防1型糖尿病;单独补充时,其提升NAD⁺的作用也较为短暂。不过,当与D-核糖联合使用时,烟酰胺可改善中年人群的胰岛素敏感性并降低皮质醇水平。值得注意的是,《Nature Metabolism》的研究证实,烟酰胺仅能急性、短暂地影响全血NAD⁺代谢组,无法实现长期稳态提升,且其作用依赖快速吸收后的补救途径。4. 烟酰胺核糖(NR)
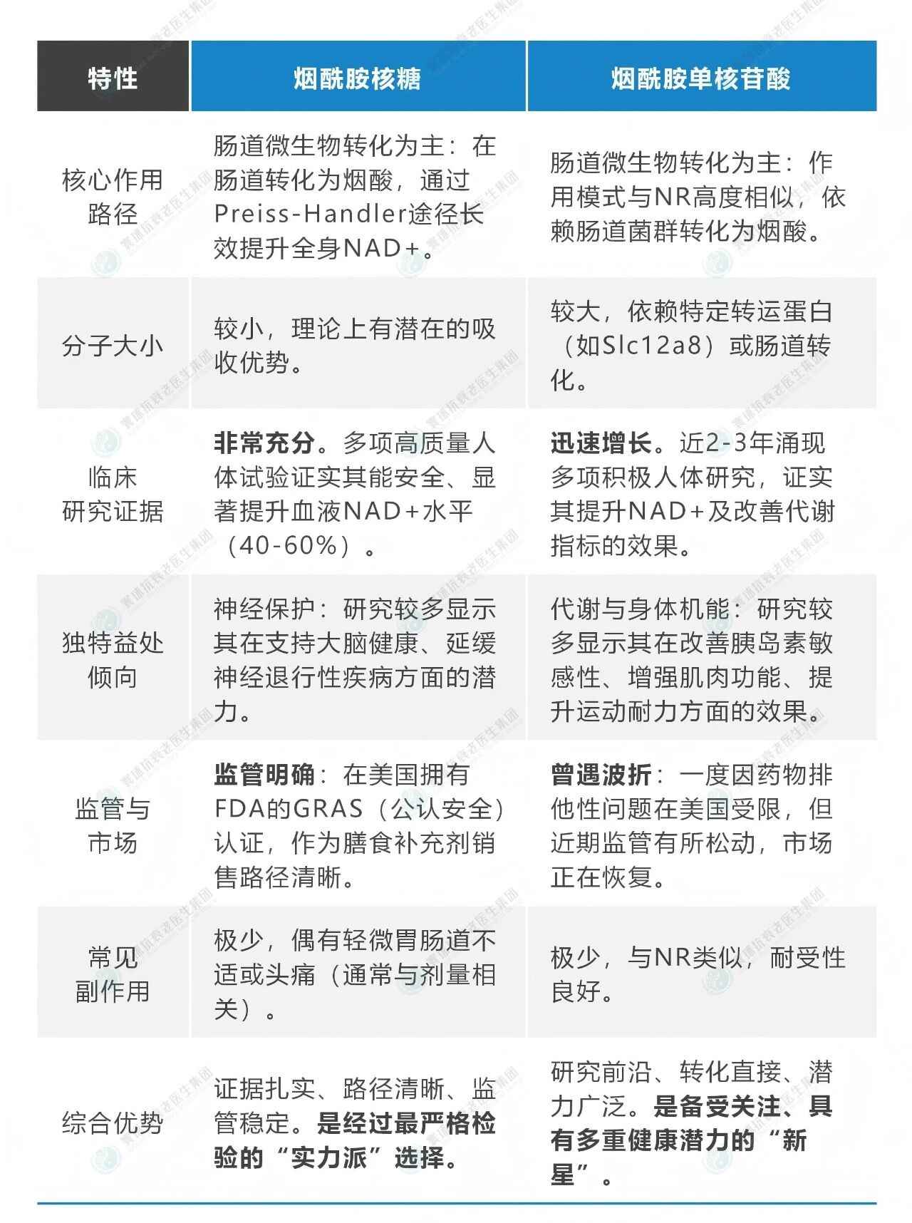
NR是维生素B₃的新型活性形式,近年在牛奶中被发现,也是研究较为透彻的NAD⁺前体之一。如何转化为NAD+:首先通过细胞表面的转运蛋白进入细胞,然后在细胞内被NRK酶磷酸化,转化为NMN,再进入最后的合成步骤。
关键机制:最新研究揭示,口服NR的大部分并非被直接吸收,而是在肠道中被微生物代谢,转化为烟酸。烟酸进入体内后,再通过Preiss-Handler途径系统性、长效地提升NAD+水平。这使得NR的作用具有“肠道依赖性”,且能促进肠道菌群健康。5. 烟酰胺单核苷酸(NMN)
NMN是NAD⁺的直接前体,仅需一步酶促反应(经NMN腺苷转移酶催化)即可生成NAD⁺,分子结构上比NR多一个磷酸基团。它广泛存在于西兰花、毛豆、牛油果等天然食物中,但含量极低,需通过补充剂才能达到有效剂量。如何转化为NAD+:传统理论认为它需要先转化为NR才能进入细胞。但2019年发现小肠存在特定的NMN转运蛋白,提示可能有直接吸收路径。然而,与NR类似,最新人体研究强烈表明,口服NMN同样主要依赖肠道微生物转化为烟酸,从而发挥长效提升NAD+的作用。
特点:与NR一样,能带来持续的NAD+提升,并促进肠道SCFA产生。6. 二氢烟酰胺核糖(NRH)
NRH是NR的还原形式,同样属于NAD⁺前体,但其研究相对较少。它需先转化为NR,再遵循与NR相同的路径生成NMN和NAD⁺。目前关于NRH的人体临床试验数据有限,其生物利用度和长期效果仍需更多研究验证,暂未成为市场主流补充剂。NAD+补充剂涵盖直接补充剂(静脉注射、透皮贴片等)和口服前体补充剂。指直接补充NAD⁺分子本身的剂型,旨在绕过体内合成途径,直接提升细胞NAD⁺水平。静脉注射(IV NAD⁺):直接将NAD⁺输送至血液,绕过消化系统屏障特点:费用高昂、耗时久(每次注射需2-4 小时),且可能引发恶心、痉挛等副作用,需在医生监督下进行。透皮贴片(离子电渗疗法递送系统):通过皮肤递送NAD⁺,采用离子电渗技术推动NAD+透过皮肤进入血液循环。特点:无痛、非侵入性,可持续佩戴最长24小时;高生物利用度,避开胃肠道降解;持续稳定释放,适用于局部或系统性治疗;适用于多种场景:疼痛管理、炎症控制、皮肤修复、术后恢复、神经保护等。需注意:可能引起皮肤刺激,不适用于有金属植入物或心脏起搏器者口服型:分子较大且带电荷,无法直接穿过细胞膜。口服后,它会在胃肠道中被迅速分解成更小的前体(如烟酰胺),失去了其完整分子的作用。吸收效率极低,几乎无法有效提升细胞内 NAD⁺水平,临床应用价值有限。因此,市面上宣称“口服NAD+”能直接起效的产品,其科学依据不足,请仔细甄别。有效提升细胞内NAD+水平的唯一可靠口服方式,是补充其前体。指通过补充NAD⁺合成途径中的前体分子,间接提升细胞内NAD⁺水平。目前主流的有效补充形式为NMN和NR,二者在转化路径、吸收效率、适用场景等方面略有不同:①NR的转化路径:NR分子较小,可通过细胞表面的等位核苷转运体(ENTs)直接进入细胞,在烟酰胺核糖激酶(NRK1、NRK2)的作用下转化为NMN,最终生成NAD⁺,全程需两步酶促反应。②NMN的转化路径:NMN因带有磷酸基团而带电,曾被认为无法直接进入细胞,需先在细胞外去磷酸化转化为NR才能进入。但2019年发现的Slc12a8转运蛋白(主要在小肠高度表达)证实,NMN可通过专用转运体直接进入细胞,无需额外转化步骤,直接经NMNAT酶催化生成NAD⁺,仅需一步反应。选择哪种剂型NAD+补充剂,核心取决于你的健康目标、身体状况和使用场景,以下是针对性建议:
1.有急性医疗需求(如术后快速恢复、严重线粒体功能障碍),且预算充足、时间灵活,可在医生指导下选择静脉注射,能快速强效提升全身 NAD⁺水平。2.侧重局部靶向改善,比如术后疤痕修复、炎症性皮肤病护理、局部疼痛缓解,或肠胃敏感无法耐受口服补充剂,透皮贴片是优选。它采用离子电渗疗法,无痛无创、便捷隐蔽,能绕过消化道直接将 NAD⁺送入血液,持续稳定,副作用风险低,适配日常活动场景。3.如果核心诉求是多维度、系统性抗衰老与代谢提升,NMN是更合适的选择。大量研究证实,NMN在改善胰岛素敏感性、抑制年龄相关的体重增加、缓解线粒体功能障碍、改善睡眠质量与眼部健康等方面表现出更广泛的潜力。对于40岁以上、感觉整体机能开始下滑,希望从多个生理层面获得支持的人群,NMN提供了一个综合性的干预方案。4.如果核心目标是神经健康与认知保护,NR是更明确的选择。临床研究指出,NR在延缓与年龄相关的神经退行性疾病(如阿尔茨海默病、帕金森病)方面显示出特定潜力,能够改善认知功能并有助于维持大脑的结构健康。对于有相关家族史,或特别关注长期大脑健康与记忆功能的人群,NR提供了一个更具针对性的支持方案。5.创新与组合策略
①不必二选一:理论上,NR和NMN可以协同作用。一些高端补充剂会同时包含两者。②关注配方:优质的补充剂会添加“支持性成分”,如甲基供体,以帮助处理NAD+代谢过程中可能产生的多余烟酰胺,防止其潜在负面效应。③基础很重要:无论选择哪种前体,都必须配合健康的生活方式——规律运动、间歇性断食、充足睡眠——这些都能天然激活你自身的NAD+合成酶(如NAMPT),与补充剂产生协同效应。
特殊人群:孕妇、哺乳期女性、有慢性疾病(如糖尿病、肝病)或正在服用药物(如四环素类抗生素、抗凝药)的人群,需咨询医生后再使用。低NAD⁺没有特异性症状,多表现为一组与细胞功能下降相关的信号,包括:持续疲劳、运动耐受性差、恢复速度慢、思维迟钝、记忆力下降、睡眠质量差、抗压能力降低等,这些症状在40岁后会逐渐明显。
2. NMN和NR可以一起服用吗?
可以。二者作用路径互补,联合使用可覆盖更多组织和场景(如NMN侧重代谢和肌肉,NR侧重神经保护),且不会产生不良反应。建议联合剂量不超过每日1500mg,避免过量增加代谢负担。需要。NAD⁺水平的提升是一个渐进过程,通常需要连续补充4-8周才能观察到明显效果(如精力改善、睡眠变好);长期坚持补充才能维持NAD⁺稳态,延缓年龄相关的水平下降。部分可以,但不能完全替代。规律运动、均衡饮食(富含B族维生素、色氨酸)、充足睡眠、控制热量摄入等健康习惯,能促进NAD⁺的合成与回收。但随着年龄增长,NAD⁺的消耗速度会超过合成速度,仅靠生活方式难以逆转下降趋势,补充剂仍是更直接有效的方式。二者的安全性都经过临床验证,副作用极少且多为轻微、短暂的反应。NMN可能出现轻微头痛、胃肠道不适,NR可能出现恶心、疲劳,通常在开始补充的1-2周内出现,随身体适应后会自行缓解。若副作用持续存在,建议降低剂量或暂停使用。对于健康年轻人(<30岁),自身NAD+合成能力通常较强,优先通过优化生活方式来维持是更经济、更根本的策略。如果因特殊压力、作息极度不规律或运动强度极大,可考虑阶段性低剂量补充。NAD+补充的重点人群是35-40岁以后,NAD+水平开始显著下降的成年人。
NAD+作为细胞能量代谢与健康长寿的核心媒介,其水平的维持已成为现代健康管理的重要一环。无论是追求代谢活力的NMN,侧重神经保护的NR,还是精准靶向的透皮、静脉剂型,选择的核心永远是贴合自身需求与生活场景。搭配规律运动、充足睡眠等健康习惯,让补充剂成为健康长寿的“加分项”,而非“依赖项”,才能更稳妥地解锁细胞活力,守护长期健康。
以上图片来自网络,本文旨在分享学习,如有侵权,请联系我们删除,谢谢!